17555788880
当前位置:172号卡分销系统 | 一站式流量卡代理与分销解决方案  -  本地文章  -  号卡资讯

172号卡推广零基础入门指南(推广必看)

2025/5/26 10:37:24

:号卡推广模式一览  

1. 平台角色 

- 172号卡分销平台:连接运营商与代理商,提供号卡资源、推广工具、数据支持。  

代理商:负责线上推广,吸引用户办卡,赚取佣金。  

2. 推广流程 

步骤1:代理商通过平台获取专属推广链接/二维码。  

步骤2:用户点击链接办理号卡并激活使用。  

步骤3:运营商次月底之前核查用户状态,达标后平台结算佣金。  

3. 核心优势 

流程透明:代理商可实时查看推广数据(点击量、激活数、佣金)。  

收益:行业顶尖佣金收入,经得住对比  



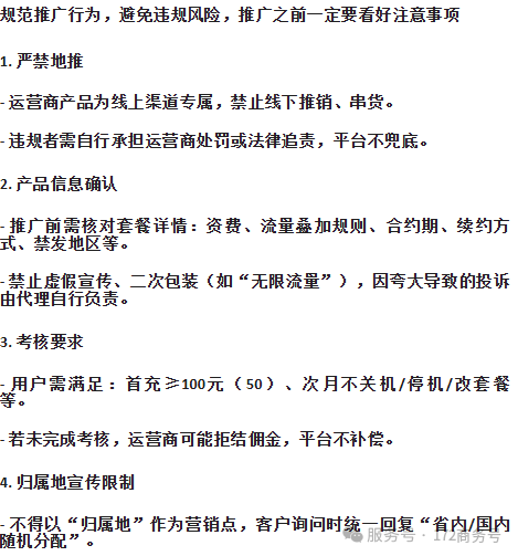
:推广注意事项  




:172号卡常见问题解答  




总结:如何快速上手?

1. 注册账号:扫码加入172号卡,领取推广素材(文案/海报/教程)。

 

2. 学习规则:熟读《常见问题》和《推广注意事项》,避免踩坑。 

3. 选择渠道:通过抖音、朋友圈、社群等线上方式推广,精准触达需求用户。

4. 持续优化:分析后台数据,调整推广策略,提高转化率。 

如需进一步细节,可随时提问!



关于我们
号卡店铺
注册登录
17555788880
  • Q Q: 71129968
  • 微信: 17555788880
  • 客服微信二维码
  • 客服微信二维码
微信公众号
  • 客服微信二维码
微信小程序
Copyright © 2026 “172号卡分销系统 | 一站式流量卡代理与分销解决方案”版权所有  |  ICP证:ICP许可证:皖B2-20210025  |  技术支持:172hk.cn(v2024.1)  |